
農俠會:三農領域產業社群(資源對接、案例分享、線上課程、線下活動)
無人機打農藥,手機App指導稻田精細化管理,真空包裝大米入駐電商超市,參加“雙十一”購物節……內蒙古自治區興安盟科爾沁右翼中旗(以下簡稱“科右中旗”),一場“數字農場”的探索實踐,正讓草原農戶擺脫“看天種地”的傳統耕種模式。
科右中旗地處大興安嶺南麓集中連片特困區。當地自然環境優越,霍林河蜿蜒流過,溫差大、病蟲害少,是興安盟大米的主產區。但多年來,當地沿用傳統、分散的小農種植方式,農戶只夠解決溫飽,貧困問題長期存在。
在政策、市場發展推動下,以淘寶、京東為代表的一些頭部電商企業依托自身資源優勢紛紛布局數字農場,如阿里巴巴淘鄉甜數字農場興安盟大米標準示范基地項目、京東農場豐縣蘋果合作基地項目等。
數字農業是當下農業發展的趨勢,數字農場作為其基礎應用單元,對于區域農業產業化發展及鄉村振興工作的實施建設具有重要的示范帶動作用。而成功數字農場的建設,離不開對區域基礎、環境以及資源的綜合評估和恰當選擇。
數字農業是對農業傳統生產、管理和銷售模式的一次升級,即通過數字化賦能農業和農民,對農業種養殖過程中的育種、灌溉、施肥、飼養、疾病防治、運輸和銷售等環節進行信息化管理,最終實現農業生產效率和產品價值的提升。
回顧中國農業的發展,大體可以分為四個階段:第一階段,即以傳統手工耕作為主的生產經營方式;第二階段,即引入農機、設施大棚等現代工具輔助農業生產經營;第三階段,即當下農業發展的趨勢之一,通過數字化賦能農業,實現對農業全流程的信息化管理;第四階段,即農業未來的發展目標,通過人工智能技術,實現農業生產過程的智能化管理。
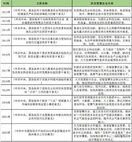
中國數字農業起步相對較晚,國家層面在2012年的"一號文件"首次提出全面推進農村農業信息化;2015年首次將農業現代化作為一號文件的首要議題;2018年將數字農業與鄉村振興更加緊密銜接。近幾年,中國政府先后印發出臺了《數字農業農村發展規劃(2019-2025年)》、《"十四五"全國農業農村信息化發展規劃》、《數字鄉村發展行動計劃(2022-2025年)》等一系列政策文件,用于支持引導數字農業發展。
2012-2022年中國一號文件有關數字農業政策規劃
阿里巴巴淘鄉甜數字農場興安盟大米標準示范基地項目位于內蒙古自治區興安盟科右中旗,地處北緯45°水稻黃金種植帶,是阿里巴巴在全國的首個數字農場項目。在興安盟大米標準示范基地里,每塊稻田都放置了電子樁柱,收集風、光、水分等信息,指導農民科學種植。
該項目采用“平臺+公司+合作社+農戶”的形式,依托阿里巴巴這個平臺公司,整合數字農業生產全鏈條如植保無人機、病蟲害監測、土壤監測、電商物流等企業資源,對興安盟大米種植生產進行數字化賦能。
同時,與當地大米加工企業內蒙古二龍屯有機農業責任有限公司形成合作,對基地大米品質化種植生產進行標準制定。
在興安盟大米標準示范基地,萬畝稻田一眼望不到邊,每塊水田里都放置著高低不等的電子樁柱,無人機在空中嗡嗡地飛旋。這正是“數字農場”的奧妙。這些電子傳感設備會將農田里的風、光、水分信息實時收集,農民在手機上裝一個客戶端,就能接收到自家地塊里的相關數據。
農作物缺什么肥?有什么病蟲害?什么時候灌溉?有了“數字農場”,農民種地不再只依靠傳統經驗,而是通過數字技術實現高度精準化,讓大米口感達到最佳。“科學種植,能省時省工,關鍵水稻品質好了,價格也賣得高了。”
科右中旗“數字農場”正是推動“全鏈條數字化升級”的一種探索,嘗試從生產到銷售實現數字化全覆蓋。二龍屯有機農業有限責任公司是當地一家龍頭企業,“數字農場”的水稻會送到這里進行加工包裝。記者看到,公司車間采用全自動化生產線,飽滿的稻谷在傳送帶上跳動著,經過碾米機、色選機、拋光機等多道加工,最后倒入包裝,封口。
“數字農場帶領農民實現科學種植,互聯網則將當地的綠色有機農產品賣到全國各地,加快了全旗農業的現代化進程。”卜延春認為,“數字農場”的探索實踐,開始讓農民告別“憑感覺、靠經驗、拼運氣”的傳統農業,逐漸走上一條標準化、規模化和品牌化的現代農業道路。
良好的水稻種植環境加上“平臺+公司+合作社+農戶”合適的四級聯動的模式,在保障各方利益的同時,也實現了資源的有效利用,最終也成為了阿里巴巴淘鄉甜數字農場興安盟大米標準示范基地成功的關鍵。
更多干貨、市場分析、重磅案例、實戰課程歡迎訂閱 [農業行業觀察]公眾號:nyguancha
相關文章
文章:10870 篇
瀏覽:36950 次
京東基地計劃讓農民不只是種地人也是市場合伙人..
重磅!"十五五"縣域農業農村現代化行動指南:5大..
【預制菜】一文了解“什么是預制菜”..
【成員單位納新】歡迎加入數農俱樂部,邀請老板&..
深度分析|我國數字鄉村建設的重點、難點及方向..
家庭農場:中國農業正確的發展出路..
【考證】農業經理人技能證(第21期)10月7月報名..
四種模式十個案例,帶你了解生態農場..
百千萬工程”背景下的鄉村振興綜合發展模式..
【考證】第7期鄉村振興管理師招生火熱招生,線上..
【預制菜】從5000億到7000億:中國預制菜產業的..
探索農業賦能新路徑!極飛科技積極推動“數智果..
【智慧農業】農業元宇宙關鍵技術
政策大趨勢!智慧農業5大加速器
【農場模式】農旅融合盤活小型農場的創新路徑..
一顆大?入選《全國果業品牌建設 10 周年經典案..
【農資行業】農資“零售”店,如何做大做強?告..
重磅政策!“十五五” 時期我國農業與農村發展規..
【有機肥行業】2025 年有機肥補貼政策在國家和地..
鄉村振興下村集體經濟不得不了解的12種模式..
AI賦能農業發展向“新”提“質”,中國移動助推..
農資行業商業模式揭秘:不靠賣農資產品,靠會員..
【智慧農業】智慧農業創業:20+條創新商業模式推..
【農業案例】農業創業中的5個坑,農民看過后,選..
恭喜新疆缽施然智能農機股份有限公司榮獲2024年..
農村電商僅剩下農產品直播,未來還將如何發展..
新年特刊!100多個特色農場的經典案例,都非常有..
數字農業創新典型案例——淘菜菜、京東農場..
如何打造更賺錢的“無人農場”?
【預制菜】重磅分析!我國預制菜出海的趨勢與特..